miniBOOSTER Hydraulic Intensifier HC225-20.0-B-1

Category: Tag:

Product Description

The HC225 – 20.0 – B – 1, weighing up to 3.3 kg/ 7.2 lbs, is a compact unit ideal for high-pressure applications. It incorporates a counterbalance valve for swift cylinder movement and a pressure reducing valve (PRV) to maintain stability despite tank line pressure fluctuations. An optional orifice prevents overspeeding. It raises supplied pressure to higher levels and compensates for oil consumption automatically, allowing precise outlet pressure adjustment by varying supplied pressure, ensuring efficient and controlled system performance.

Additional information

Product specification

  • HC225 versions: 15 different intensification factors.
  • PIN: 20 – 207 bar.
  • PH: 800 bar maximum.
  • PRETURN: As low as possible (return pressure to tank).
  • POUTLET: PH = (PIN – PRETURN) x intensification factor.
  • Mounting: Inline tube.
  • Weight: 3.0 kg/ 6.6 lbs / 3.3 kg/ 7.2 lbs.

Model versions

  • A model = no dump valve.
  • B model = with dump valve.

Material certificate 20.0 on request

Flow Rates

Intensification Factor i Max.Intensified Outlet flow i/min Max. Inlet flow i/min
1.2 3.5 8.0
1.5 4.2 12.0
2.0 3.2 12.0
2.2 2.9 12.0
2.5 2.7 13.0
2.8 2.5 13.0
3.2 2.5 15.0
4.0 2.0 14.0
5.0 1.6 14.0
6.6 1.3 13.0
9.0 0.9 13.0
13.0 0.6 12.0
16.0 0.5 12.0
20.0 0.3 12.0
25.0 0.2 12.0

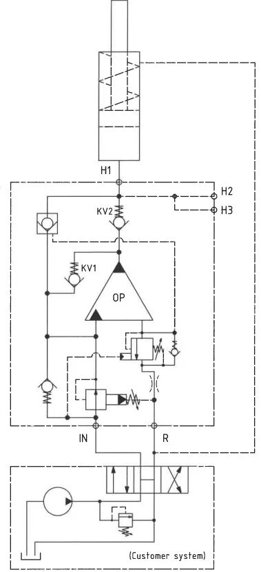
Function description

The basic operation is illustrated in the function diagram. Oil is fed through the directional valve (in the customer system) to the IN port, flowing freely through the PRV (pos. 5) and the internal check valves to the high-pressure side H. In this condition maximum flow through the booster is achieved giving a fast-forward function. When pump pressure is reached on the high-pressure side H, the internal check valves will close. The end pressure will be achieved by the oscillating pump unit OP. The unit will automatically stall when end pressure on the high-pressure side H is reached. If a pressure drop on the high-pressure side exists due to consumption or leakage, the OP valve will automatically operate to maintain the end pressure.

Function diagram

Function diagram HC225-20.0-B-1

Dimension

Dimension drawing HC225-20.0-B-1

Dimension

Dimension drawing HC225-20.0-B-1

Connection Types

 

Connection IN/R H1 H2/ H3
1 1/4″ BSPP 1/4″ BSPP 1/4″ BSPP

 

Ordering an HC225

Ordering example of an HC225 with i = 20.0, DV incorporated and BSPP connections: HC225 – 20.0 – B – 1

Attention note!

Valve pre-settings are required, please specify when ordering the intensifier.

Model

  • HC225

Intensification,

  • Select factor
  • See flow rate table

Model Version.

  • Select type
  • A = without DV
  • B = with DV

Connections

  • See table below

 

Ordering code IN/R H1 H2 H3
HC225-___-__-1 1/4″ BSPP 1/4″ BSPP
HC225-___-__-12 1/4″ BSPP 1/4″ BSPP 1/4″ BSPP

 

Max. tightening torque BSPP

IN / R H1 / H2 / H3
1/4″ BSPP 1/4″ BSPP
with steel washer 4.0 da/Nm 4.0 da/Nm
with cutting edge 4.0 da/Nm 4.0 da/Nm