
miniBOOSTER Hydraulic Intensifier HC5-1.2-9.0-1
- Payment by invoice possible
- Not currently in stock, contact us for factory lead times
- Payment by invoice possible
- In stock at factory, ready to ship in estimated 1-2 weeks, contact us for expedited options
- Del Rey is proud to be the exclusive distributor of Waagene products
- Payment by invoice possible
- Low quantities typically kept on hand; please contact us for availability at lead time
- Authorized miniBOOSTER distributor & hydraulic excellence partner
Product Description
The HC5 – 1.2 – 9.0 – 1 is a double-acting miniBOOSTER with two intensification circuits, controlled by the position of the control valve CV. It’s designed for applications needing high pressure in separate activation steps, like double-acting cylinders or combination cutter spreader tools. Weighing just 3.0 kg, it’s compact and versatile, akin to the HC2 model.
Additional information
Product Specifications
- HC5 versions: 11 different intensification factors
- PIN: 20 – 207 bar
- PH: 800 bar maximum
- PRETURN: As low as possible (return pressure to tank)
- POUTLET: PH = (PIN – PRETURN) x intensification factor
- Mounting: Inline tube
- Weight: 3.0 kg
Model Versions:
Pilot-operated dump valves incorporated
High Pressure in two directions
Material certificate 3.1 on request
Flow Rate
| i (Intensification factor) | Max. intensified outlet flow (l/min) | Max. inlet flow (l/min) |
|---|---|---|
| 1.2 | 3.5 | 8.0 |
| 1.5 | 4.2 | 12.0 |
| 2.0 | 3.2 | 12.0 |
| 2.8 | 2.5 | 13.0 |
| 3.2 | 2.5 | 15.0 |
| 4.0 | 2.0 | 14.0 |
| 5.0 | 1.6 | 14.0 |
| 6.6 | 1.3 | 13.0 |
| 9.0 | 0.9 | 13.0 |
| 13.0 | 0.6 | 12.0 |
| 20.0 | 0.3 | 12.0 |
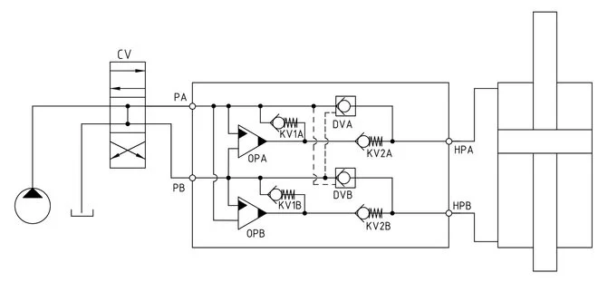
Functions Description
This system utilizes a directional valve to allow oil flow from the IN port to the high-pressure side H through check valves. Maximum flow for fast-forward operation is achieved until pump pressure is reached, causing the check valves and directional valve to close. The oscillating pump unit maintains end pressure automatically, stalling when the desired pressure is reached. If pressure drops due to consumption or leakage, the pump unit adjusts to maintain end pressure.
Function diagram HC5-1.2-9.0-1

Dimensions
Dimension drawing HC5-1.2-9.0-1
Ordering an HC5-1.2-9.0-1
Ordering example of an HC5 with iA = 4.0 and iB = 5.0 and BSPP connections: HC5 – 4.0 – 5.0 – 1
Model
- HC5

Intensification,iA
- Select factor
- See flow rate table

Intensification,iB
- Select factor
- See flow rate table

Connections.
- Select thread
- 1 = BSPP
| Connection | IN / R | H |
|---|---|---|
| 1/4″ BSPP | 4.0 da/Nm (with steel washer) | 4.0 da/Nm (with steel washer) |
| 1/4″ BSPP | 4.0 da/Nm (with cutting edge) | 4.0 da/Nm (with cutting edge) |



